Fig. 5
From: The engineered expression of secreted HSPB5-Fc in CHO cells exhibits cytoprotection in vitro

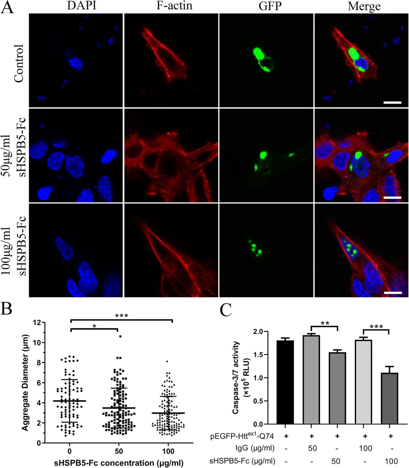
sHSPB5-Fc reduces the size and cytotoxicity of GFP-Httex1-Q74 aggregates in PC-12 cells. A, PC-12 cells that express GFP-Httex1-Q74 were treated with IgG control or sHSPB5-Fc. The cells were fixed with 4% PFA and stained with phalloidin (for F-actin) and DAPI (Nuclei). The diameters of insoluble GFP-Httex1-Q74 aggregates were measured with a confocal microscope software. Fifty different views were photographed for aggregate size analysis. Scale bars are 10 μm. B, Quantification of the diameter of GFP-Httex1-Q74 aggregates in (A). C, Detection of caspase 3/caspase 7 activity in pEGFP-Httex1-Q74 overexpressing PC-12 cells that were treated with IgG control or sHSPB5-Fc. The Caspases 3/7 activities were measured with the Caspase-Glo 3/7 kit. The bar graph represents data from three independent experiments. RLU, relative light units. Student’s t-test was used for the statistical analysis. *p < 0.05, **p < 0.01, ***p < 0.0001